# Introduction
Snowstorm is responsible for both Association des Stations de Ski du Québec and Canadian Ski Council' web platforms. It is a multichannel API running on nodejs and built with typescript and mongodb.
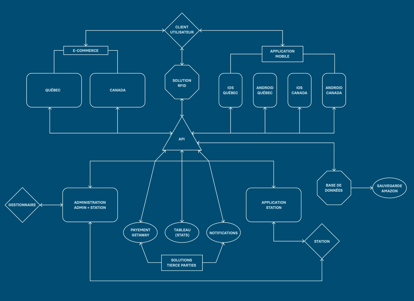
Here is what the architecture looks like:

Up to now, only the E-commerce, Administration / Admin Station and Application Station have been developed. We
refer to them as e-commerce, portail and passcheck.
Hopefully, this documentation will explain properly how things work, should work and how to implement new things.